轉錄組測序
通過對某一物種特定組織器官在某一狀態下產生的RNA進行高通量測序,來分析特定生物學狀態下的基因表達調控機制。廣泛應用于疾病機理研究、藥物開發、環境響應等領域,幫助解決基因表達差異、功能基因鑒定等問題。
真核轉錄組(有參/無參)
真核有參轉錄組測序(RNA-seq)指采用二代測序平臺,對某一物種特定組織器官在某一狀態下轉錄的所有mRNA進行測序,既可以提供定量分析,檢測基因表達水平差異,又可以提供結構分析,發現未知轉錄本和稀有轉錄本,識別可變剪切位點、融合基因、SNP以及Indel位點等。
表達譜測序(有參)
表達譜測序指采用二代測序平臺,對某一物種特定組織器官在某一狀態下轉錄的所有mRNA進行測序,研究基因的表達差異并鑒定差異基因功能。
LncRNA測序
長鏈非編碼RNA(long non-coding RNA,lncRNA)是一類長度超過200 nt、不編碼蛋白質的RNA分子,在生物體內廣泛存在。lncRNA測序指采用去rRNA鏈特異性方法進行建庫并進行二代測序,從而快速全面地識別并分析具有關鍵調控作用的lncRNA,探究它們在各種生物學過程中的潛在角色。
small RNA測序
small RNA(sRNA)是一類長度通常在18~30 nt的小型非編碼RNA分子,在生物體內起著至關重要的調控作用。small RNA測序是指通過小片段富集篩選建庫和二代測序平臺對small RNA進行的高通量測序,高效識別和定量樣本中的small RNA種類和表達水平,進而分析它們在細胞生理和病理過程中的功能和調控機制。
全轉錄組測序
全轉錄組測序指對特定組織器官在某一狀態下產生的所有RNA進行高通量測序,包括mRNA、lncRNA、small RNA和circRNA。通過構建lncRNA文庫和small RNA文庫測序,實現4種RNA的單獨分析和ceRNA聯合分析,通過各類RNA的深層次剖析,挖掘各種RNA在基因表達中的復雜調控網絡,有助于全面解讀生物學調控現象。
全長轉錄組(有參/無參)
全長轉錄組測序(Iso-seq)指利用三代長讀長測序平臺,無需打斷和拼接,直接獲取包含5’UTR,3’UTR及Poly A尾的完整轉錄本,克服無參考基因組物種轉錄本拼接較短、信息不完整的難題,實現有參考基因組物種可變剪切及融合基因等結構變異研究。
應用方向
【醫學領域】
- 胚胎發育調控:通過分析不同發育階段的胚胎樣本,揭示基因表達模式的時空變化,了解胚胎發育過程中的關鍵調控事件;
- 疾病生物標志物發現:通過比較健康人群與患者之間的轉錄組差異,識別潛在的疾病相關基因和非編碼RNA,為疾病的早期診斷和預后評估提供分子標志物;
- 疾病發生機制:分析疾病過程中基因表達的動態變化,揭示疾病發生的分子途徑和調控網絡,深入理解疾病的發生發展機制;
- 免疫應答機制:研究機體在感染、疫苗接種等情況下的免疫應答過程,揭示免疫細胞的激活、分化和效應機制,為疫苗設計和免疫治療提供理論基礎;
【農學領域】
- 生長發育調控:探究不同生長階段的基因表達模式,識別調控生長發育的關鍵基因和信號通路;
- 環境適應性:探究在不同環境脅迫(如干旱、鹽堿、低溫等)下的基因表達變化,闡明環境適應性和抗逆性的分子機理;
- 病蟲害抗性機制:分析植物在遭受病原菌侵染或害蟲攻擊時的轉錄組動態,鑒定抗病蟲害的關鍵基因及其調控網絡,為培育抗病蟲害新品種提供理論依據;
- 品質性狀形成和改良:研究影響作物產量、品質等重要性狀的基因表達調控網絡,為作物遺傳改良提供分子依據;
案例解析

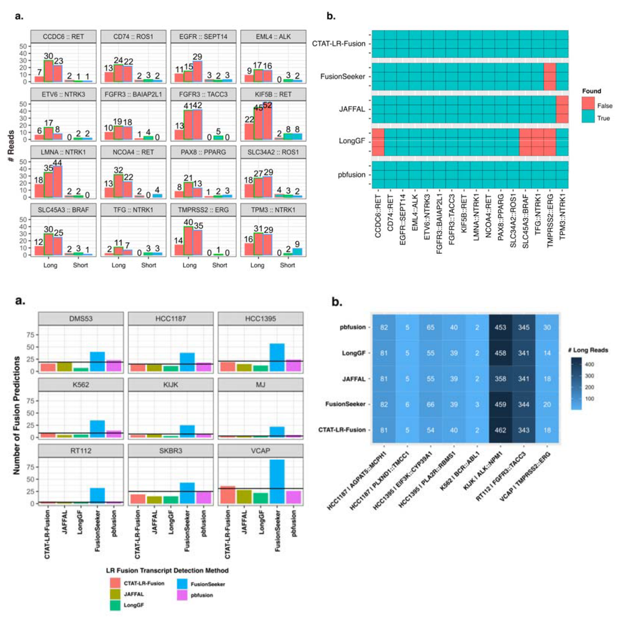
標準品(上)和九種腫瘤樣本(下)的融合轉錄組檢出情況
Iso-Seq揭示長讀長測序在癌癥融合基因檢測中的優勢
基因融合是多種成人和兒科癌癥的癌癥驅動因素。全長轉錄組測序在檢測融合基因方面具有獨特的優勢,這對于癌癥研究尤為重要。研究選取含16種融合轉錄本的標準品和9種癌細胞系(三種乳腺癌、前列腺癌、慢性骨髓性白血病、兩種細胞淋巴瘤、小細胞肺癌、和尿路上皮膀胱癌)樣本,分別進行PacBio 串聯全長轉錄組和二代轉錄組。在標準品的檢測中,16個融合轉錄本在PacBio串聯Iso-Seq 的三個重復中均被檢測到,但在基于 二代測序的三次重復中,并非所有融合轉錄本都被檢測到。在九種真實腫瘤樣本的檢測中,使用PacBio 串聯Iso-Seq技術對每個細胞系進行檢測,通過至少兩種長讀長融合轉錄本檢測工具,共鑒定出133個融合轉錄本。相比之下,使用二代技術只能識別到這些133個融合轉錄本中的79個。該研究凸顯了長讀長測序技術在捕捉復雜融合事件方面的顯著優勢。
參考文獻:Qin Q, Popic V, Yu H, et al. CTAT-LR-fusion: accurate fusion transcript identification from long and short read isoform sequencing at bulk or single cell resolution. bioRxiv, 2024.
